コラム

2026年4月1日
Twitter Facebook LINE

【速報③】令和7年保険業法改正に係る内閣府令等の公布及びパブリックコメント結果の公表についてを読む①

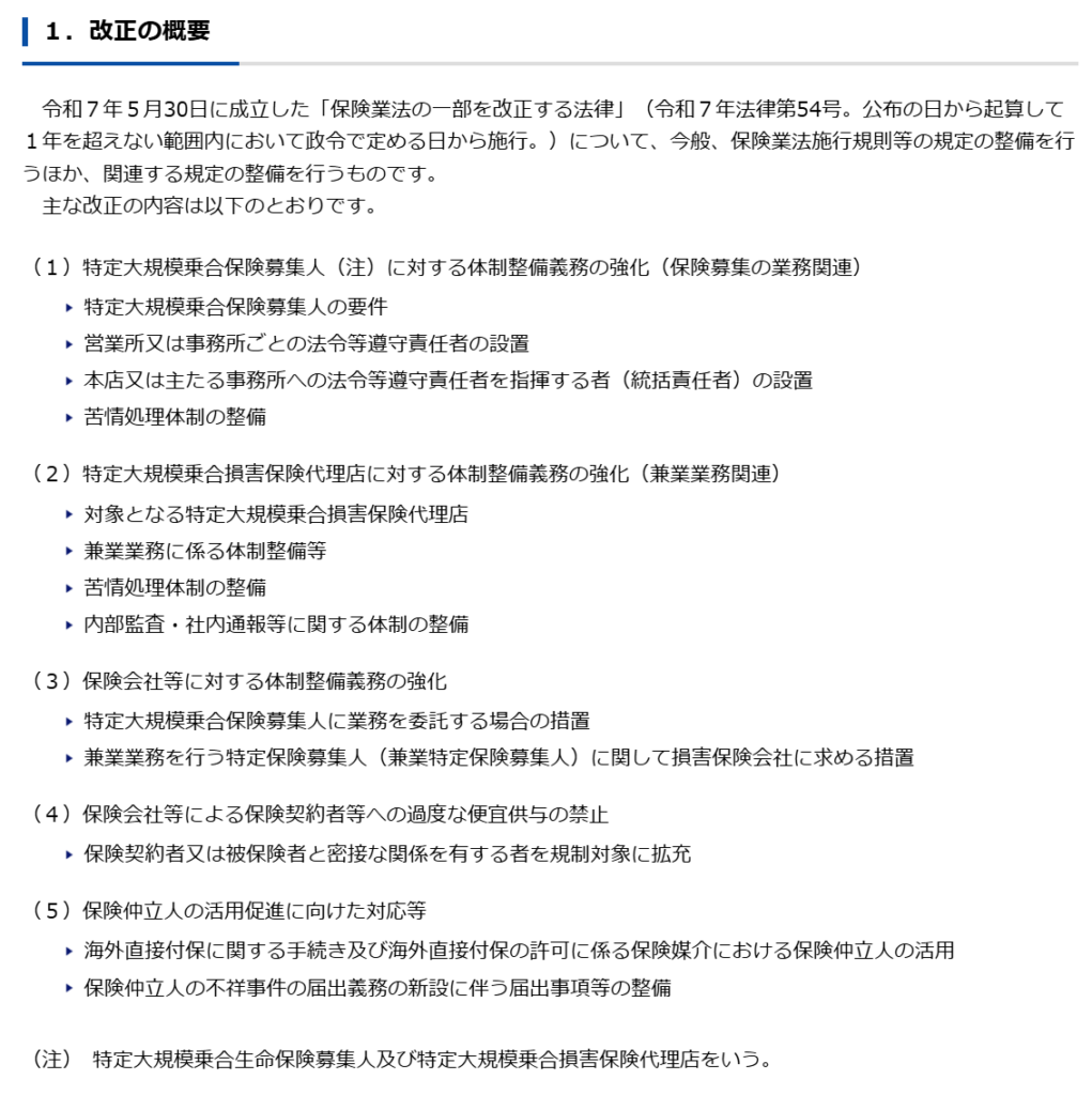
令和7年保険業法改正に係る内閣府令等の公布およびパブリックコメントの結果が公表されています。

概要は下図のとおりです。

https://www.fsa.go.jp/news/r7/hoken/20260330/20260330.html

 

今回から内閣府令(保険業法施行規則)(https://www.fsa.go.jp/news/r7/hoken/20260330/01.pdf)に入っていきます。

1 特定大規模乗合保険募集人又は兼業特定保険募集人に関する措置等

(1)保険会社等に対する体制整備義務の強化等

○ 保険会社等における委託方針の策定・管理責任者の設置(規則第53条の13、規則第53条の13の2、規則第160条関係)

№11

Q 損害保険会社が、当該損害保険会社に所属する損害保険代理店から、当該代理店が特定大規模乗合生命保険募集人に該当した旨の通知を受領したとしても、当該代理店から特定大規模乗合損害保険代理店に該当した旨の通知を受領しない限りにおいて、当該損害保険会社は管理責任者を設置する義務を負わないという理解でよいか。

A 御理解のとおりです。

特定大規模乗合損害代理店には損害保険会社が管理責任者を置き、特定大規模乗合生命保険募集人には生命保険会社が管理責任者を置くことになります。

また、保険会社に置く特定大規模乗合損害保険代理店の責任者について、特定大規模乗合保険募集人1社に対して複数の責任者を置くこともできます(№8)し、一人で複数の特定大規模乗合損害保険代理店の責任者を兼務する事もできます(№9)

○ 顧客の利益が不当に害されることのないよう必要な措置(規則第53条の14、規則第53条の14の2、規則第133条の4、規則第133条の5、規則第210条の6の6、規則第210条の6の7関係)

№17

Q ・第53条の14の2第1項、第227条の20第1項「保険関連業務に係る顧客の利益」の意味について確認したい。ここでいう「顧客」は、自動車修理業務の対象となる自動車に関する保険契約者や被保険者等に限らず、損害保険会社や対象保険募集人が行う保険関連業務に係る顧客が広く含まれるという理解でよいか。対象保険募集人が不正・過大な自動車修理を行った場合に、自動車保険の収支悪化により保険料が値上がりすると、保険料を負担している契約者全体の利益を損なうことになる。このような保険契約者全体の利益が含まれることを確認したい。

A  御理解のとおり、規則第53条の14の2第1項及び第227条の20第1項にいう「顧客」には、自動車の修理業務の対象となる自動車に関する保険契約者や被保険者等に限らず、損害保険会社や対象保険募集人が行う保険関連業務に係る顧客が広く含まれます。

№19

Q ・第53条の14の2第1項第1号で規定されている「措置を講ずべき業務」について、例えば以下の業務はこれに該当しない理解でよいか。

1.当該損害保険会社が対象保険募集人に自動車保険の募集を委託していない場合において、当該対象保険募集人が行う自動車の修理業務

2.当該損害保険会社が引き受ける自動車保険を使用せずに行う自動車の修理業務

A 

1については、当該対象保険募集人が行う自動車の修理業務の対価に(その所属保険会社等である)当該損害保険会社から支払われる保険金が充てられる場合には、規則第53条の14の2第1項第1号に規定する「対象保険募集人が行う保険募集の業務以外の業務(中略)のうち、当該業務に関して当該損害保険会社が(中略)措置を講ずべき業務」に該当すると考えられます。 

2については、当該損害保険会社が引き受ける自動車保険を使用しない以上、当該対象保険募集人が行う自動車の修理業務の対価に(その所属保険会社等である)当該損害保険会社から支払われる保険金が充てられることはないと考えられるため、同号に規定する「対象保険募集人が行う保険募集の業務以外の業務(中略)のうち、当該業務に関して当該損害保険会社が(中略)措置を講ずべき業務」に該当しないと考えられます。

特に2が重要です。具体的に当該損害保険会社が引き受ける自動車保険を使用するか否かで、当該損害保険会社が措置を講ずる必要がある対象業務に該当するかが分かれます。

№26

Q・第53条の14の2第1項第4号イ「対象業務を特定するための措置に係る記録」とは、保険募集人の兼業業務を特定するまでの経緯やどのような意思決定がされたのかを記録すればよいという理解でよいか。

A 当該損害保険会社において、どのような措置が講じられているかにもよりますが、例えば、御指摘のような記録も含まれます。

対象業務の特定方法、記録方法について具体化されました。

№28

Q・第53条の14の2第1項第5号ロ「措置の適切性に疑義が生じた場合」とは、どのような事象、場面、レベルを想定しているか。

A 個別具体的に判断されるべきものですが、例えば、当該代理店において、保険金不正請求が疑われる事案が発生した場合や保険募集の業務以外の業務に係る苦情に対して適切に対応していないと疑われる場合等が考えられます。

監視体制下でこれらの事情が認められる場合には、保険会社からの保険金の支払いを厳格に行うことが求められます。

ここにいう「保険募集の業務以外の業務」の範囲については自動車の修理業務及びこれに付随する業務を指します。

 

 

○ 保険金の支払に不当な影響を及ぼすおそれのある業務(規則第53条の14の3関係)

規制の対象に含まれる業務と、対象に含まれない業務についての質問が混在していますが、整理すると以下のとおりです。

規制の対象に含まれる 規制の対象に含まれない
自動車には、四輪車だけでなく二輪車も含まれる(№41)  
自動車の修理業務に付随する見積りや損害保険会社とのやり取り等の業務(№44)

保険金の支払い対象とならない、故障や損傷のない自動車の洗浄・給油・装飾・改造を行う業務

専ら故障や損傷の有無を検査する業務(№43)

自動車の修理業務と前後または並行して行う自動車販売業務、レンタカー業務、レッカー業務(№44)

№45

Q 規則53条の14の3で、「自動車の修理業務」をしていなくても、「付随業務」をしていれば該当するのかご教示いただきたい。

A 「これに付随する業務」については、自動車の修理業務を行っている場合であって、かつ、これに付随する業務を行っている場合を対象とするものです。ただし、特定大規模乗合損害保険代理店が行う自動車の修理業務及びこれに付随する業務のうち、自動車の修理業務を他の修理工場に委託する場合において、委託の結果として、当該特定大規模乗合損害保険代理店自身においては「これに付随する業務」のみを行うこととなったときは、当該特定大規模乗合損害保険代理店は自動車の修理業務及びこれに付随する業務を行っていると考えます。

執筆者プロフィール

中村 譲
中村 譲
株式会社Hokanグループ 弁護士/パブリック・アフェアーズ室長
兼コンプライアンス室長

2008年慶應義塾大学法科大学院卒業、2009年弁護士登録(東京弁護士会)。都内法律事務所・損害保険会社・銀行を経て、株式会社hokanに入社。平成26年保険業法改正時には、保険会社内で改正対応業務に従事した経験を持つ。「「誠実義務」が求める保険実務におけるDXの方向性(週刊金融財政事情 2024.9.17)」、「実務担当者のための今日から始める保険業法改正対応」(保険毎日新聞 2025.5.15~7.3)等を執筆。
Twitter Facebook LINE
1分でわかる
hokan®︎の資料はこちら!

コラム一覧